网站首页
学院简介
学院概况
院史
学院领导
组织机构
学院荣誉
新闻中心
学院新闻
通知公告
图片新闻
教学科研
师资队伍
师资概况
教师名录
人才工程
特聘教授
本科教育
专业介绍
培养计划
教学管理
实践教学
质量工程
工程教育
创新创业
学生下载
教师下载
研究生教育
研究生导师
博士后
博士
硕士
工程硕士
招生信息
奖励体系
管理制度
联培基地
学术活动
党团活动
科学研究
科研概况
研究方向
科研基地
科研成果
学生工作
学风建设
学生党建
团学风采
资困助学
就业指导
相关资料
实验室建设
简介
实验队伍
仪器设备
规章制度
校友与社会
毕业照
校友名录
知名校友
社会支持
校友活动
联系我们
研究生招生简章
新闻中心
学院新闻
通知公告
图片新闻
教学科研
通知公告
网站首页
>
新闻中心
>
通知公告
>
正文
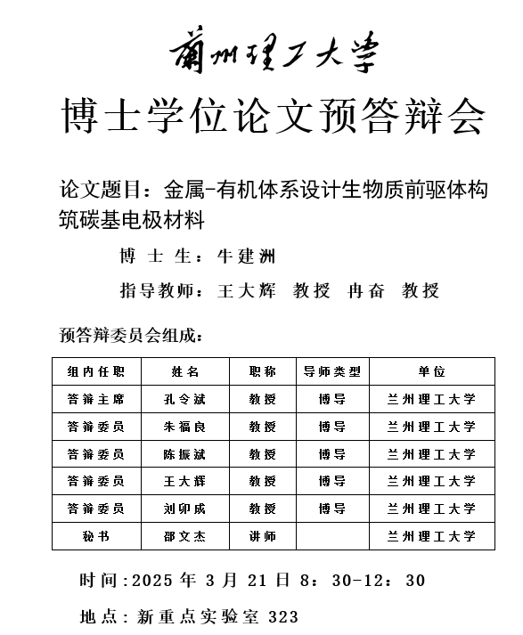
博士学位论文预答辩海报
发布时间:2026-03-13 16:31:14
阅读量:
来源:
作者:
【字体:
大
中
小
】
上一篇:2025年材料科学与工程学院硕士研究生导师招生研究方向
下一篇:研究生开题安排